The Daily Insight

Connected.Informed.Engaged.

updates

Is genealogy in the bible?

Writer Mia Smith

Have you ever wondered why entire pages of your Bible are dedicated to listing prior generations of a prominent biblical person? In fact, there are important sections of genealogy listed in 14 books of the Bible, most notably and the largest being 1 Chronicles 1-9.

Where is genealogy in the Bible?

In the third chapter of Luke, the genealogy begins with Jesus, the son of Joseph, and follows his line back to Adam who was the first son of God. Seventy-seven generations are recorded.

What does genealogy mean in the Bible?

1 : a line of ancestors of a person or family or a history of such a line of ancestors. 2 : the study of family lines of ancestors.

How many genealogies are listed in the Bible?

(Genesis 10:9) The 70 names given represent biblical geography, consisting of local ethnonyms and toponyms presented in the form of eponymous ancestors (names in origin-myth genealogies that are to be understood as ancestors and embodiments of the peoples whose names they bear).

What does the Bible say about family heritage?

In Psalm 16:6, the writer declares that he has a goodly heritage. In Psalm 78 he urges the people not to hide their spiritual heritage but to show it to the coming generations, emphasizing the praises of the Lord, His strength, and His wonderful works.

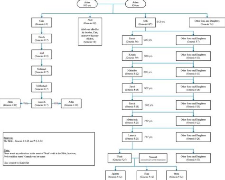
Biblical Family Tree 1 - Adam to David

35 related questions found

What does the Bible say about inheritance from parents?

Proverbs 13:22: “A good man leaves an inheritance to his children's children.” (NKJV) This verse keeps our life goals, our vision and our legacy front and center when we're choosing how to use our money today.

What does the Bible say about toxic siblings?

If your brother sins against you, go and tell him his fault, between you and him alone. If he listens to you, you have gained your brother. But if he does not go listen, take one or two others along with you, that every charge may be established by the evidence of two or three witnesses.

Why is genealogy important in the Bible?

Genealogies obviously trace family trees, but they also help us follow priestly and royal lines through Israel's story. ... Matthew tells us the two key people who are most important in this genealogy. "The record of the genealogy of Jesus the Messiah, the son of David, the son of Abraham."

What book of the Bible has the genealogy?

The book of Genesis records the descendants of Adam and Eve. The enumerated genealogy in chapters 4, 5, and 11, reports the lineal male descent to Abraham, including the age at which each patriarch fathered his named son and the number of years he lived thereafter.

What is called genealogy?

genealogy, the study of family origins and history. Genealogists compile lists of ancestors, which they arrange in pedigree charts or other written forms.

What is the difference between genealogy and ancestry?

Genealogy is the study of ancestry and descent and refers more to the actual search for ancestors and descendants, with your pedigree being a single direct line backward from yourself. ... It is said that we neither own the triumphs of our ancestors, nor are we responsible for their actions.

Why is the genealogy of Jesus different in Luke and Matthew?

One common explanation for the divergence is that Matthew is recording the actual legal genealogy of Jesus through Joseph, according to Jewish custom, whereas Luke, writing for a Gentile audience, gives the actual biological genealogy of Jesus through Mary.

What is the root word of genealogy?

The first clue to the meaning of the word genealogy is in the root "gene," as in "passed on through the genes." Add to that the suffix -logy, which means "study," and you get genealogy, the study of one's origins.

Was Joseph and Mary Cousins?

The Virgin was first cousin of her husband, Joseph. Her father, Eli, and Joseph's father, Jacob, were brothers. ... They had a daughter identified as "the other Mary" to distinguish her from her half-sister, the Virgin.

How many generations were there from Adam to Jesus?

Matthew's account traces the lineage from Abraham to Jesus (41 generations), while Luke records the ancestry from Adam to Jesus (76 generations). This included 55 generations from Abraham to Jesus, once again inclusive. In Luke's Gospel, there were: 77 generations from Adam to Jesus, through Joseph.

How many years was it from Adam to Jesus?

So 69 weeks amount to 483 years; for, from the said year of Darius, unto the 42nd year of Augustus, in which year our Saviour Christ was born, are just and complete so many years, whereupon we reckon, that from Adam unto Christ, are 3974 years, six months, and ten days; and from the birth of Christ, unto this present ...

What does the Bible say about disrespecting your mother?

"Honor thy father and thy mother, as the LORD thy God hath commanded thee" (Deuteronomy 5:16a). Disrespectful actions of children, no matter their age, are abhorred by God, and there's no place that's worse to see the disrespectful actions of children than in a homeschooling family.

How do you know when your family doesn't love you?

  1. A sign your family doesn't care about you is when they show you overt and covert forms of abuse and neglect.
  2. They ignore your boundaries.
  3. They routinely prioritize their own emotions & dismiss or invalidate your feelings.
  4. When your family of origin is not available for meeting your needs.
  5. They leave you out.

What are signs that God is talking to you?

Instead, you can make new decisions.
  • God's Word. Do you do your devotions or Bible study every day but consciously choose to live in direct opposition to His word? ...
  • God's Audible Voice. Perhaps you've heard testimonies of people hearing God speak to them. ...
  • Wise Counsel. ...
  • Visions & Dreams. ...
  • Your Inner Knowing. ...
  • Blocked Paths.

Are we God's inheritance?

We can understand how God is our inheritance, because when we receive Christ, we become the beneficiaries of his great love. Deuteronomy 32:9 repeats this incredible truth: “The Lord's portion is his people, Jacob his allotted inheritance.” ...

What does the Bible say about tattoos?

The verse in the Bible that most Christians make reference to is Leviticus 19:28, which says,"You shall not make any cuttings in your flesh for the dead, nor tattoo any marks on you: I am the Lord." So, why is this verse in the Bible?

What does God want us to do with our money?

God uses money to provide direction for our lives.

“And let us not lose heart in doing good, for in due time we shall reap if we do not grow weary” (Galatians 6:9). We don't give up just because we face some difficulty.

What's the purpose of genealogy?

Researching genealogy gives you the opportunity to trace the legal ownership of the land through time to find out who has the rightful title to it today. Locating Birth Parents — This is a common reason for researching genealogy.

What is genealogy used for?

The study of genetic genealogy commonly relates to DNA testing and DNA technology. Originally, it was focused on learning more about a person, family heritage, and bloodline. It can also help gain information such as migration patterns. Nowadays, it has found its use in forensics and crime-solving.

Who started genealogy?

Genealogical research in the United States was first systematized in the early 19th century, especially by John Farmer (1789–1838).