The Daily Insight

Connected.Informed.Engaged.

news

Inotropes in cardiogenic shock?

Writer James Craig

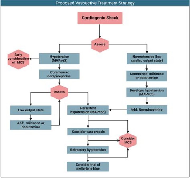
Inotropes and vasopressors are used routinely in the setting of cardiogenic shock complicating acute myocardial infarction (AMI). These agents all increase myocardial oxygen consumption and can cause ventricular arrhythmias, contraction-band necrosis, and infarct expansion.

Which Inotropes use in cardiogenic shock?

Norepinephrine. Norepinephrine is a widely used vasopressor in cardiogenic shock that also exhibits positive inotropic properties. It acts on the alpha1 adrenergic receptors of the vasculature, thereby exerting a potent vasopressive effect with resultant increase of blood pressure.

Which drug is used in cardiogenic shock?

Medications to treat cardiogenic shock are given to increase your heart's pumping ability and reduce the risk of blood clots. Vasopressors. These medications are used to treat low blood pressure. They include dopamine, epinephrine (Adrenaline, Auvi-Q), norepinephrine (Levophed) and others.

Which vasopressor is the drug of choice for cardiogenic shock?

Norepinephrine is associated with fewer arrhythmias and may be the vasopressor of choice in many patients with CS.

Why dopamine is preferred over adrenaline in cardiogenic shock?

Both drugs can increase blood pressure in shock states, although norepinephrine is more powerful. Dopamine can increase cardiac output more than norepinephrine, and in addition to the increase in global blood flow, has the potential advantage of increasing renal and hepatosplanchnic blood flow.

SG-ANZICS 2019: Inotropic agents & vasopressor strategies for the management of cardiogenic shock

33 related questions found

Why norepinephrine is used in cardiogenic shock?

Background: Guidelines recommend that norepinephrine (NA) should be used to reach the target mean arterial pressure (MAP) during cardiogenic shock (CS), rather than epinephrine and dopamine (DA).

What's the difference between dopamine and dobutamine?

Unlike dopamine, dobutamine does not have any effect on the α2‐adrenergic receptors. Dobutamine is preferred when there is a need to improve low cardiac output. Dobutamine should be avoided in patients affected by outflow obstructions, pulmonic stenosis, or hypertrophic obstructive cardiomyopathy.

What are vasopressors and inotropes?

Vasopressors and inotropes are medications used to create vasoconstriction or increase cardiac contractility, respectively, in patients with shock or any other reason for extremely low blood pressure. The hallmark of shock is decreased perfusion to vital organs, resulting in multiorgan dysfunction and eventually death.

What are inotropic agents?

Inotropic agents, or inotropes, are medicines that change the force of your heart's contractions. There are 2 kinds of inotropes: positive inotropes and negative inotropes. Positive inotropes strengthen the force of the heartbeat. Negative inotropes weaken the force of the heartbeat.

Is phenylephrine an inotrope?

Phenylephrine. Phenylephrine is a synthetic alpha-adrenergic receptor agonist with virtually no affinity for beta receptors. Therefore, it is a potent vasoconstrictor with essentially no chronotropic or inotropic effects.

When is dobutamine used?

Dobutamine stimulates heart muscle and improves blood flow by helping the heart pump better. Dobutamine is used short-term to treat cardiac decompensation due to weakened heart muscle. Dobutamine is usually given after other heart medicines have been tried without success.

What type of drug is milrinone?

Milrinone is a PDE-III inhibitor with inotropic, lusitropic, and vasodilatory properties used for the short-term treatment of acute decompensated heart failure.

Why dopamine is used in cardiogenic shock?

Dopamine and dobutamine are the drugs of choice to improve cardiac contractility, with dopamine the preferred agent in patients with hypotension. Vasodilators relax vascular smooth muscle and reduce the SVR, allowing for improved forward flow, which improves cardiac output.

What class of drug is dobutamine?

Dobutamine belongs to a class of drugs called Inotropic Agents.

Is dobutamine a positive inotrope?

Dobutamine is a more effective positive inotrope than dopamine with less chronotropic effects, although it does not dilate the renal vascular bed. Its plasma half-life is ~2 min. Dobutamine is prepared as a solution to be diluted with 5% dextrose or normal saline.

When do you use dopamine and dobutamine?

Dopamine is typically used in the treatment of septic shock or cardiogenic shock. Dobutamine is a drug that primarily stimulates beta-1 receptors, leading to increased inotropic and chronotropic effects. to al lesser extent, dobutamine also stimulates beta-2 adrenergic receptors, leading to vasodilatation.

What are IV inotropes?

Intravenous therapy — Intravenous inotropic agents such as phosphodiesterase (PDE) inhibitors and beta adrenergic receptor agonists are used in selected patients with HFrEF requiring short-term or longer-term hemodynamic support.

Is nicardipine an Inotrope?

Thus, nicardipine has a negative inotropic effect in patients with heart failure. Despite this effect, left ventricular ejection fraction and cardiac index increased with nicardipine. This overall improvement in ventricular systolic performance was due to a reduction in afterload.

Which drugs are Inotropes?

The principal inotropic agents are dopamine, dobutamine, inamrinone (formerly amrinone), milrinone, dopexamine, and digoxin. In patients with hypotension who present with CHF, dopamine and dobutamine usually are employed.

What are positive inotropic agents?

Positive inotropic medications include cardiac glycosides, like digoxin; beta agonists, like dobutamine; and phosphodiesterase inhibitors, like milrinone. They are used in conditions where the heart can't pump enough blood to the body's tissues, like in systolic heart failure.

Is amiodarone inotropic?

In addition to the superior efficacy compared with most other antiarrhythmic drugs, amiodarone has very little negative inotropic activity and a low rate of ventricular proarrhythmia, making it advantageous for use in patients with heart failure [1].

Is Nitroglycerin an inotrope?

It has been shown in experiments on conscious cats that nitroglycerin exerts a cardiostimulatory effect on the myocardium. The positive inotropic effect of nitroglycerin is associated with the two processes, catecholamine release from sympathetic nerve terminals and blockade of phosphodiesterase activity.

Why dobutamine is given IV?

Dobutamine is indicated for patients who require positive inotropic support in the treatment of cardiac decompensation due to depressed contractility resulting either from organic heart disease or from cardiac surgical procedures, especially when a low cardiac output is associated with raised pulmonary capillary ...

What is the difference between milrinone and dobutamine?

Milrinone is a phosphodiesterase 3 inhibitor that increases cardiac inotropy, lusitropy, and peripheral vasodilatation. In contrast, dobutamine is a synthetic catecholamine that acts as a β1- and β2-receptor agonist and improves blood pressure by increasing cardiac output.

What is the difference between chronotropic and inotropic?

Stimulation of the Beta1-adrenergic receptors in the heart results in positive inotropic (increases contractility), chronotropic (increases heart rate), dromotropic (increases rate of conduction through AV node) and lusitropic (increases relaxation of myocardium during diastole) effects.